跳到主要內容區
Menu
回首頁
關於我們
學院簡介
系所簡介
學院成員
未來發展
最新資訊
最新消息
活動快訊
教學優良
績優導師
招生資訊
碩士班
博士班
原住民專班
學分學程專區
人文社會學報
蓋夏論壇大師講座
下載專區
章則辦法
本功能需使用支援JavaScript之瀏覽器才能正常操作
首頁
活動快訊
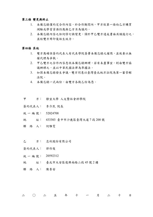
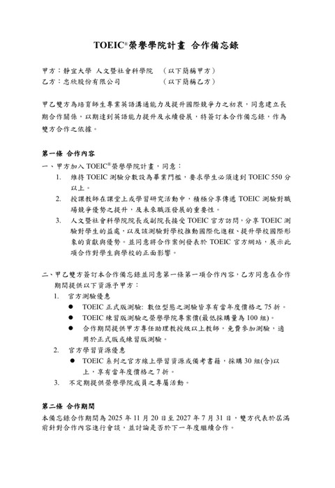
本院114-1學年度與TOEIC 臺灣區總代理 忠欣股份有限公司簽訂「TOEIC 榮譽學院計畫」
瀏覽數:
友善列印
Close (Esc)
Share
Toggle fullscreen
Zoom in/out
Previous (arrow left)
Next (arrow right)